The Standards and Regulation Board delivers independent professional regulation within the RICS, acting in the public interest to uphold standards.  It strengthens trust and confidence in the profession through;

  • Rigorously applying the principles of Better Regulation (see Better Regulation Framework - GOV.UK (www.gov.uk) and maintaining regulatory autonomy.
  • Setting and upholding the standards of entry and assessment to the profession.
  • Responsible for professional standards, including approving technical standards, setting conduct standards (including the RICS Rules of Conduct), and developing regulatory policy while always considering the needs of consumers.
  • Developing, setting, and upholding the professional standards of RICS’ Dispute Resolution Service which is responsible for the appointment of President’s Panel dispute resolvers, education and accreditation of alternative dispute resolution (ADR) qualifications and the administration of disputes, as well as promoting alternative mechanisms of dispute resolution.
  • Using targeted, proactive regulatory compliance, enforcement, and assurance activities, to regulate RICS Members and Firms.
  • Working with the profession, the public, external stakeholders, and global agencies to share intelligence and lead regulatory best practice.
  • Providing assurance to Governing Council that the Regulatory Tribunal and its processes are operating effectively for consideration of cases involving serious allegations of failing to adhere to the Rules of Conduct and incompetence against RICS Members and Firms.

The independently led SRB provides assurance to the profession, public and stakeholders that RICS members and regulated firms meet professional standards, including those set out in RICS’ Rules of Conduct.  The SRB leads the development of a consistent global regulatory strategy and oversees operational delivery across all world regions where Members operate.

The SRB is also responsible for overseeing the work of the Regulatory Tribunal, the independent tribunal responsible for hearing those small number of cases involving serious allegations of misconduct and incompetence against RICS members.   

The SRB conducts itself in accordance with the Terms of Reference which are approved periodically by RICS Governing Council.  These are under review currently, but a copy of the current version can be found here.

SRB’s full remit, role and independence is set out in the RICS Bye-laws, RICS Regulations and RICS Regulatory Framework document, which can be found here.

The SRB carry out their role and responsibilities in a variety of ways, which you can find out more about in How we regulate.

Download SRB reports

Independent regulation

The SRB and SRB Executive work closely with the membership body within RICS but ensures its independence through leadership, staff reporting lines and decision making, ensuring effective implementation of the RICS Regulatory Framework. 

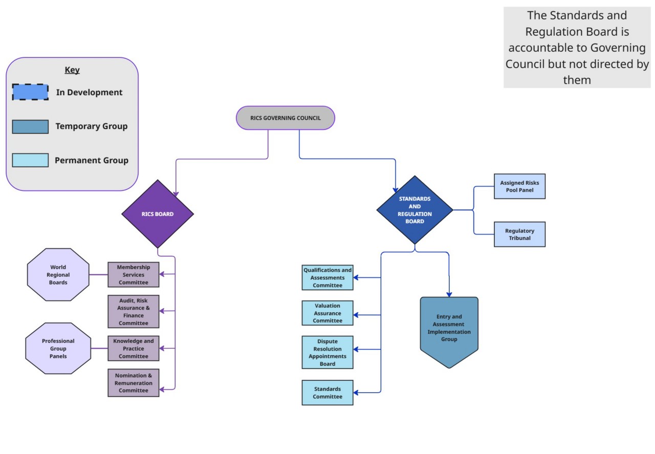
The Chair and the majority of the SRB members are not members of RICS. They are independent leaders with experience of regulation, company governance and legal structures globally.  Although the Chair of SRB provides regular reports to Governing Council and the RICS Board, the SRB is not instructed by Governing Council.

The staff who work within the regulatory functions of RICS relating to standards of entry, setting professional standards, dispute resolution standards, and regulatory compliance, assurance and enforcement report to a Senior Executive Officer who reports directly to the Chair of SRB.

These structures ensure that decisions made on our standards, admission to the profession, regulatory policy and regulatory and disciplinary action cannot be improperly influenced or pressured. Only those reporting to the SRB can make these decisions, and Governing Council and RICS understands and accepts the importance of this separation. In the case of the most sensitive decisions to take serious disciplinary action against a member of RICS, this decision is made by the Regulatory Tribunal under the independent leadership of a senior lawyer and through public hearings.

RICS Governance Structure

RICS Governance Structure, as of November 2025.

Meet the Standards and Regulation Board

The Standards and Regulation Board (SRB) is formed of 11 members, including an Independent Chair, five Professional members and five Independent members. Nigel Clarke was appointed as permanent Chair of SRB in November 2023, and the remaining 10 members were permanently appointed in May 2024. The permanent SRB was announced on 30 May 2024, and further information can be found here.

You can find out more about the SRB, at Standards and Regulation Board – meet the board.

SRB Sub-Committees and Expert Working Groups

The SRB is supported by a number of SRB Sub-Committees and Working Groups, which are either permanent committees, or shorter term ‘task and finish’ groups arranged to address particular projects and areas of work falling within the SRB remit. To find out more, please see SRB Sub-Committees and Expert Working Groups (rics.org).

Recruitment to SRB and SRB Sub-Committees and Working Groups

SRB are keen to attract excellent candidates to join their Sub-Committees and Expert Working Groups, as well as the Regulatory Tribunal and Assigned Risk Pool Panel. For future and current opportunities please see Standards and Regulation Board Vacancies (rics.org).

You might also be interested in these

The regulatory functions of RICS are led and overseen by the Standards and Regulation Board (SRB).